傳真:0755-83226620
座機:0755-36309918
郵箱:8318484@qq.com
網址:http://www.spravvki.com
地址:深圳市寶安區石巖街道洲石路萬大工業園H棟2&5樓

SMT技術文章 你以為PCBA電路板焊接一定需要用到SMT貼片加工的傳統流程嗎?你以為SMT貼片工藝能解決所有的元器件焊接要求···
查看詳情
SMT技術文章 SMT貼片再流焊藝要求兩個端頭Chip元件的焊盤都應當是獨立的焊盤。當焊盤與大面積的地線相連時,應優選十字鋪···
查看詳情
SMT技術文章 一、Mark的處理步驟規范有哪些?1、Mark的處理方式,是否需要Mark,放在模板的那一面等。2、Mark圖形放在模···
查看詳情
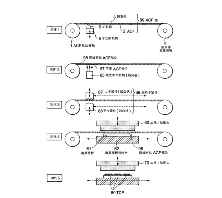
SMT技術文章 SMT貼片指的是在PCB基礎上進行加工的系列工藝流程的簡稱。PCB(Printed Circuit Board)意為印刷電路板。(原···
查看詳情
SMT技術文章 1、焊接溫度曲線:根據PCB的外形尺寸、多層板層數和厚度、焊接元器件的體積和密度、PCB上的銅層面積和厚度···
查看詳情
Copyright ? 2012-2025smt貼片加工 成品組裝 深圳市全球威科技有限公司 版權所有
手機:18818771010 傳真:0755-83226620 QQ:8318484 郵箱:8318484@qq.com
地址:深圳市寶安區石巖街道洲石路萬大工業園H棟2&5樓 備案號:粵ICP備19012905號
掃一掃,更多精彩